11月25日至11月26日,由中共浙江省委宣传部、浙江省文明办、浙江省教育厅、共青团浙江省委、浙江省关爱下一代工作委员会、浙江省学生联合会联合主办的2023年浙江省高校暑期社会实践优秀调研报告评选决赛在宁波大学举行。经过充分的组织策划、答辩准备,我校在决赛中斩获一等奖两项、二等奖两项、三等奖三项,学校荣获优秀组织奖称号。
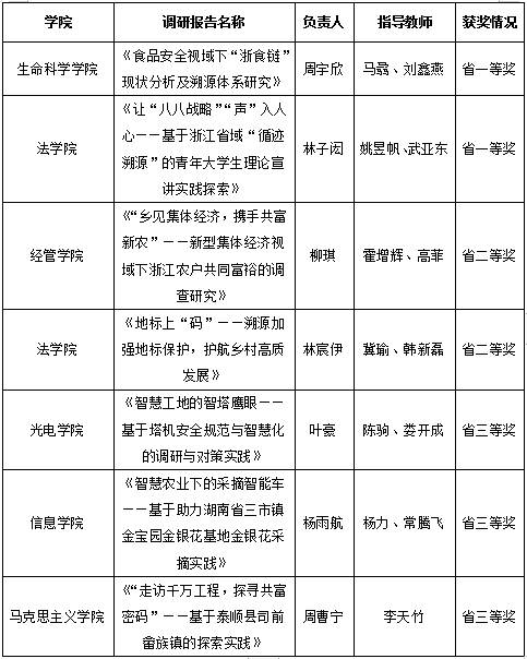
本次浙江省高校暑期社会实践优秀调研报告评选大赛围绕2023年“双百双进”社会实践活动确定的10个方向,按照“发展成就”“文明文化”“美丽中国”“民生福祉”“中国之治”等五个类别选拔评比。本届大赛全省共有94所高校限额推报606份调研报告进入省赛初赛,经过书面评审,共141份调研报告入围省赛决赛。我校共有7支队伍过关斩将、突出重围,最终荣获一等奖2项,二等奖2项,三等奖3项,学校荣获优秀组织奖。

在深入学习贯彻党的二十大精神的开局之年和扎实开展团员和青年主题教育的关键时期,高校暑期社会实践活动意义尤为突出。我校自五月份启动暑期社会实践工作以来,学校领导高度重视,学校团委统一部署,各学院共组建245支团队奔赴祖国各地,将实践的汗水洒在基层社区、田间地头,并在各项大赛中取得佳绩。校团委“中国计量大学青年马克思主义者”实践团、信息学院“锄江梦”小队、人文与外语学院“浙疆起航”暑期社会实践团队荣获2023年浙江省大中学生“双百双进”暑期社会实践活动全国重点团队;艺传学院“艺在泗海”美丽海岛建设小队荣获2023年全国大中专学生“三下乡”社会实践活动之乡村振兴“笃行计划”专项行动全国示范性团队、杭州市2023年暑期大学生社会实践擂台赛最佳实践团队;艺传学院“艺童前行”小队,法学院勇“网”直前队——网络暴力在司法实践中的调查研究"实践团、“小候鸟守护联盟”志愿宣讲团、“婺”需变法团队,生命学院“食安乳燕”快检实践团、青阳“兴乡”实践团、“顺链之行”暑期社会实践团荣获杭州市2023年暑期大学生社会实践擂台赛优秀实践团队。
未来,校团委将持续深挖实践路径,拓宽实践平台,打造“有内涵”“有特色”“有价值”的暑期社会实践品牌,引导广大学子在实践活动中收获知识,增长才干,为社会高质量发展注入高校学生的青春活力。

中国计量大学参赛团合影

浙江省高校暑期社会实践优秀调研报告评比决赛领队会议

团队现场签到

生命学院“顺链之行”团队

法学院“八八战略”燕声宣讲团

法学院“地标上码”团队

经管学院“乡见未来”团队