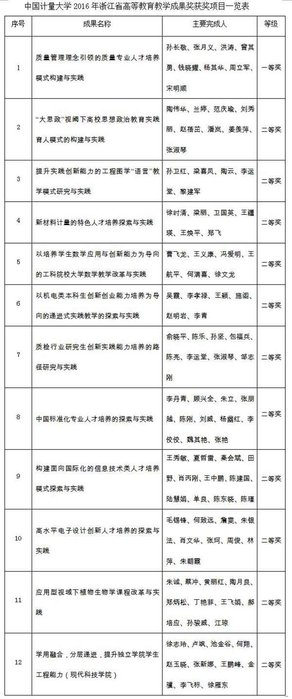
日前,浙江省教育厅下发了《浙江省教育厅关于公布2016年浙江省教学成果奖的通知》(浙教法〔2016〕138号 ),我校共有12项(其中现代科技学院1项)教学成果获得了2016年浙江省高等教育教学成果奖,其中一等奖1项,二等奖11项,获奖数目在省属高校中名列第一,获奖比例在全省高校中名列榜首。
浙江省教学成果奖是经浙江省政府批准设立的奖项,每四年评审一次。为了做好本轮教学成果奖的申报工作,提高申报项目的质量,学校聘请校内外专家从项目建设、成果提炼、材料整理、文字组织、申报组织等方面进行指导,有效地保证了我校申报项目的质量和效果。
本次省级教学成果奖是我校办学实力和教学水平的集中体现,反映了我校教学改革的成效,并得到了省内高校同行专家的认可。这些成绩的取得,是学校领导高度重视、各教学单位和各部门通力协作的结果,更与全校师生的共同努力分不开的。但是,在喜悦的同时我们也须认识到,我校申报项目的获奖数目虽然多,但是一等奖项目较少,希望全校教师继续深化教育教学改革,促进我校教学工作水平和教学质量再上一个新台阶,再接再励,取得更多更大的教学成果。
