一、项目基本情况
原公告的采购项目编号:0625-22106953
原公告的采购项目名称:2023年公款竞争性存放
首次公告日期:2022年12月1日
二、更正信息
更正事项:采购文件
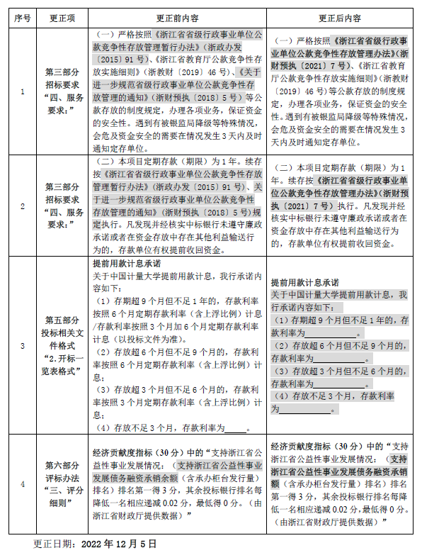
更正内容:

三、其他补充事宜:无
四、联系方式
招标人:中国计量大学
地 址:杭州市钱塘区下沙学源街258号中国计量大学
联系人(项目询问): 陈老师
联系电话(项目询问):0571- 87678380
质疑联系人:顾老师
质疑联系方式:0571-86836056
招标代理机构:浙江省国际技术设备招标有限公司
地址:杭州市凤起路334号同方财富大厦14层(邮编310003)
联系人(项目询问):徐建、郑旭
联系电话(项目询问):0571-85860269、85860256
传真:0571-85860230
质疑联系人:孙荣
质疑联系方式:0571-85860270