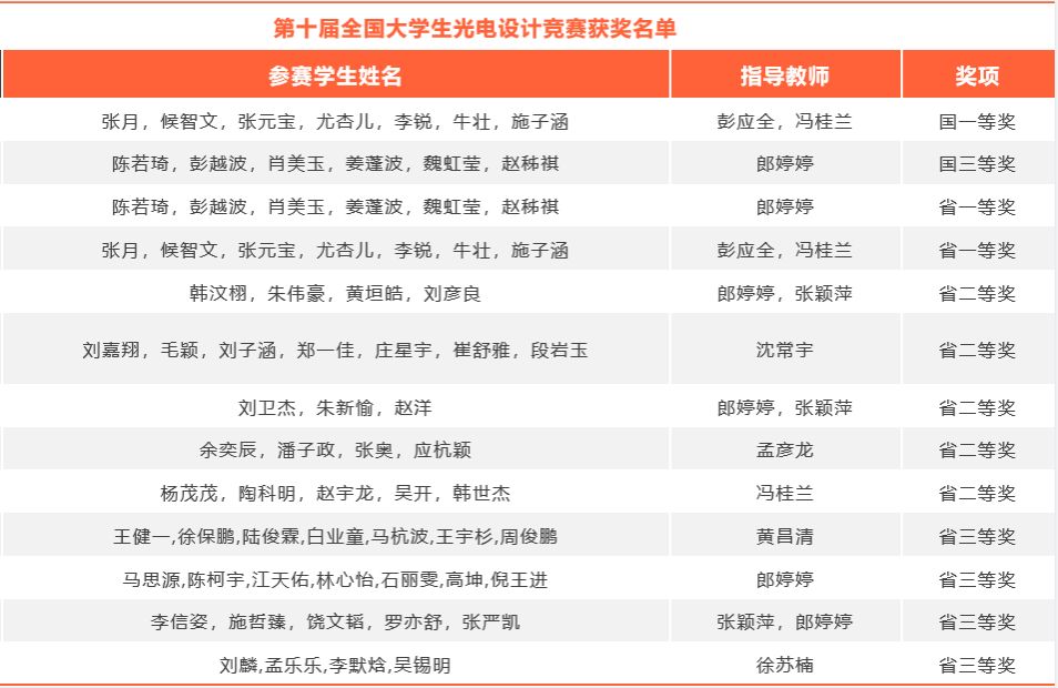
近日,第十届全国大学生光电设计竞赛国赛在华中科技大学圆满结束,共有全国351所高校的2758个项目、17364名师生报名参加本届竞赛。我校学子努力拼搏,荣获全国一等奖1项、三等奖1项,实现了国赛一等奖“零”的突破。在早期举行的全国大学生光电设计竞赛东部区赛中我校有由60名学生组成的11支队伍获奖,摘得省一等奖2项、二等奖5项、三等奖4项。

为了更好地备战东部区赛和国赛,我校光学与电子科技学院在6月份举办了由舜宇光学科技(集团)有限公司赞助的中国计量大学第十届光电设计竞赛,为参加光电竞赛的学生们提供了经费支持和保障。校赛评审专家为各项参赛作品提出了具有针对性的、详细的修改意见,这也为后续各队伍参加省赛、国赛明确了进步的方向。为了更好培养学生实践动手能力,指导教师与参赛学生积极备战,利用暑期的时间不断优化设计方案,调试修改程序,精心打磨作品,以最好的作品书写了一份满意的答卷。
国赛一等奖获得者是由光电学院20级微电子科学与工程专业的张月同学带领的“挚柔知性队”,团队以OLED柔性屏的相关光电特性检测为切入点,在指导老师的悉心指导下,开发了OLED柔性显示屏拉伸/准静态压力/弯曲特性检测装置及系统。该作品能够检测柔性屏在弯曲、拉伸、受压状态下柔性屏亮度、色度、均匀度等光电特性,通过测量随弯曲/拉伸/受压的不同程度及不同次数的变化,从而评价柔性屏的寿命、质量等参数,期望以作品仪器集成检测精度高、检测多样化、自动化高的优点,为柔性屏等相关产品的质量检测提供可靠的检测技术和装置,为柔性显示的产业化奠定坚实的基础。

赛后,张月同学这样回忆道:“从校赛、省赛到国赛结束的经历,可以用‘不断’两个字来概括。我们不断去实验室调试机器、优化作品,赛北211实验室成了我们常去的地方;我们经历了五次路演答辩,每一次都不断反思和总结;我们向京东方、武汉华星光电半导体显示技术有限公司等大型半导体显示龙头企业的相关技术人员不断地请教、交流技术需求,在比赛过程中累计申请了四项发明专利。参赛过程确实很累,但没有人因为高强度的工作中途放弃,没有什么比取得团队荣誉更值得让人高兴的事情了。”

从实验室到路演现场,从校赛到省赛再到国赛,我校学子带着优秀的作品一步步迈向了更高的舞台,而这备战、迎战、作战的全过程,更加充分展现了我校学子扎实的专业知识、高效的团队协作与顽强的拼搏精神。