近日,从第十五届中国研究生电子设计竞赛全国总决赛现场传来好消息,我校研究生参赛队伍发挥出色,获全国二等奖、三等奖各1项,获华为专项赛全国二等奖1项,获“兆易创新”企业命题赛三等奖1项,获商业计划书专项赛初赛二等奖1项。

研电赛分校内初赛、分赛区评审和全国总决赛三个阶段,整个过程长达3个月。在常态化疫情防控的特殊时期下,为了更好地组织学生参加本届赛事,我校研究生院和机电工程学院精心组织了校内初赛,校内专家对各参赛作品进行了评审和指导。在准备及评审过程中,参赛团队在导师指导下,对参赛作品的结构、性能进行测试、完善,为顺利竞赛奠定了基础。

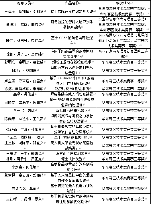
在华东分赛区中,我校共获得一等奖6项,二等奖7项,三等奖7项的好成绩,获奖数量和获奖级别均实现历史突破。施阁、王燕杰、柯海森、陈锡爱、康娟等5位老师获得优秀指导教师称号,学校也凭借良好的组织工作获得研电赛华东赛区优秀组织奖。经过华东赛区的评审和答辩,有三支队伍成功入围全国总决赛。

为在全国总决赛中赛出水平,取得优异成绩,在指导老师的精心指导下,参加国赛的队伍对参赛作品又做了进一步的改进和完善,最终,“软土沉降”团队(机电工程学院,参赛队员:王建乐,周祎博,李枫林,指导老师:施阁)的“软土层降远程在线监测系统”荣获全国二等奖,“新冠小儿哪里跑”团队(机电工程学院,参赛队员:童迪科,常健,朋焱盛,指导老师:施阁,姚伏天)的“疫情监控的智能人脸识别体温检测系统”荣获华为专项奖二等奖,并获全国三等奖。

评委专家在路演现场对作品进行评审,我校学生(右一)正在演示讲解
中国研究生电子设计竞赛是我国高校赛事“中国研究生创新实践系列大赛”主题赛事之一,是面向全国高等院校及科研院所在读研究生的一项团体性电子设计创意实践活动,经过24年的发展,已成为高校及科研院所研究生创新创业教育的重要推动力量,是优秀人才脱颖而出的重要平台。
附我校队伍获奖情况:
